摘要 :本文介绍了工业液位测量的主要方法, 提出了采用磁翻板液位计和干簧管组合设计液位计的方法, 对电路的设计和元器
件的选择进行了详细的分析, 对工业液位测量仪表的设计和开发有一定的参考价值。
液位测量作为工业生产中的最重要的工作参数,其与温度,压力,流量堪称工业四大工作参数。科技发展到今天,产生了无数种的液位测量方法, 从古老的标尺,发展到现代的超声波, 雷达测量仪,液位的测量技术也经历了质的飞跃。下面就介绍比较常见的工业液位测量仪表。
磁翻板液位计:
磁翻板是根据连通器的原理制作而成。磁翻板液位结构基于旁通管,主导管内的液位和容器设备内的液位高度一致, 磁性浮子浮在液面上, 当被测容器中的液位升降时, 液位计主导管中的浮子也随之升降,浮子内的永久磁钢通过磁耦台驱动指示器内的红白翻柱翻180°,当液位上升时翻柱由白色转为红色, 当液位下降时磁柱由红色转为白色, 指示器的红白界位处为容器内介质液位的实际高度, 从而实现液位的指示。
干簧式液位计:
干黄液位计传感器的主导管内装有一组干簧管和精密电阻.当管外磁性浮子随液位上下变化时. 吸合相应的干簧管。依次接通的传感器的改变分压电阻值使输出电压发生变化, 接线盒内的转换电路模块将其输出电压转换成4-20mA 电流输出。
静压投入式液位计:
基于所测液体静压与该液体的高度成比例的原理,通过测量液体对容器底部的压力, 从而计算出液体的液位。
超声波液位计:
在容器的顶部设置超声波发射和接受传感器, 液面反射超声。从而测量液面高度。本设计结合磁翻板和干簧管液位计二者的优势,本地指示采用磁翻板液位指示器, 在辅以干簧管传感器进行电远传。这样本地有了直观的显示效果。远端可把信号输入二次仪表或计算机进行组态显示和控制,为构成DCS 系统提供了接口信号。
干簧管(外形如图一) ,也称舌簧管或磁簧开关,是一种磁敏的特殊开关, 是干簧继电器和接近开关的主要部件。它通常有两个软磁性材料做成的、无磁时断开的金属簧片触点, 有的还有第三个作为常闭触点的簧片。这些簧片触点被封装在充有惰性气体( 如氮、氦等)或真空的玻璃管里, 玻璃管内平行封装的簧片端部重叠,并留有一定间隙或相互接触以构成开关的常开或常闭触点。干簧管比一般机械开关结构简单、体积小、速度高、工作寿命长;而与电子开关相比, 它又有抗负载冲击能力强等特点, 工作可靠性很高。


液位计的传感器电路如图二:
传感器部分由串联的电阻构成, 电阻一端接电源。另一点接地,每个电阻分得的电压是

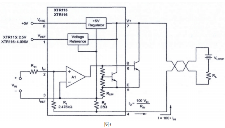
这一电压通过吸合的干簧管连接至输出端。随着磁性浮子随着液位的变化, 和他接近的干簧管接通,输出的电压反映出相应的液位高度, 两个干簧管之间的距离及液位计的分辨率。干簧管的多少, 可设计成不同的量程。把传感器输出的不同电压转换成标准的4-20ma输出,可采用不同的电路形式。成本低的可采用分立器件,但是为了达到比较高的精度, 要保证相应器件的匹配程度,调试也比较麻烦。TI 公司推出的XTR 系列工业传感器专用的4-20ma 的一体化变送器集成电路,采用该系列产品设计的变送器成本低, 精度高,调试简单。经过选择决定使用XTR115 完成设计。内部结构如图三:XTR115 内含一个仪表放大器, 可对输入的小的电压信号进行放大, 放大后的信号转换成标准的4—20ma,集成电路内部还可向前级提供高精度的2.5v参考电压源和5v 的工作电压,2.5v 参考电压提供给干簧管分压电路,5v 为本地的其他集成电路提供工作电压。XTR115 为电流放大器件, 电流放大倍数100,传输函数为lo=100lin,转换成输入电压:
此电路的输入电压范围是0—2.5V,输出在4-20ma。由于输入从零开始, 而输出起点为4ma, 需在输入端加入一个40uA 的偏置电流。加入的方法如图四:固定电阻用电位器代替, 实现零点的调整。满量程时,输入2.5v 时输出20ma, 此时输入电流为两部分电流之和,输入电压形成的电路和零点时的偏置电流,除去40uA 的偏置电流, 输入应为16uA, 因此Rin取值为15.6kΩ,实际中采用一只固定电阻加一只电位器串联的形式, 这只电位器完成输出满量程的调整。

前端的分压器的输出电压, 对于后端的输入相当于一个电压源和一个内阻, 此内阻随着分压器的位置会发生变化。如果直接送入XTR115 进行调理的话,会影响后级的放大倍数。因此在两者之间必须加入采用运放组成的电压跟随器作为中间隔离电路, 减小前后级的相互一影响。对此运放的要求主要有单电源工作,输入阻抗高,轨至轨输出,对照多种运放, 决定采用tlc27l2 ,该运放采用CMOS 工艺,输入阻抗高,可采用单5V 电压工作,输出可低至电源负。实践运用中,能够满足电路的要求。
为了让电路可靠的工作。在电路设计中为XTR115 增加了外部电流三极管, 以减少集成电路的温升,使电路工作更加稳定。在输出的电流回路中增加桥式整流电路, 实现连接端子的无极性连接, 给连接带来了方便, 同时起到保护设备的作用。输出回路中增加36V 稳压二极管,防止从输出回路中传入高电压破坏集成电路。整个电路的元件全部采用工业级芯片, 封装形式采用贴片封装, 这样整个电路可制作在5*5mm 的印刷电路板上,安装在标准的铝制变送器外壳上, 干簧管测量部分可封装在不锈钢圆管内, 适应多种液体的测量,对应用环境和安装环境要求不高, 为工程应用提供的方便。
经过以上的设计,此液位计已完成成品的设计和生产,在实践应用中,本地显示醒目直观, 远传信号稳定,可靠性高,得到了用户的认可。
本文地址:http://m.shyoufu.cn/hyzx/425.html
-
有智能分层视镜的资料吗
-
我司需上一批智能分层视镜,请回电/先短信通知
-
能举例说明如何校验绝对压力变送器有吗?
量程 0~1000mbar ABS 如何校验?
欢迎致电我司技术
-
SFSD20有具体尺寸吗
与SFSD23尺寸一致,只是接头不同。
-
怎么选流量计呢,需要知道哪些参数
流量计的选型,需要知道测量的介质、温度、压力以及安装方式,然后就知道使用哪种流量计比较合理了。
-
电磁流量计为什么不可以测量不导电的介质呢?
电磁流量计是根据法拉第电磁感应定律进行流量测量的流量计,通过切割磁力线来测量液体的流量的。
-
由于氧化的柴油粘污在玻璃面板上,导致无法看清液位,应该怎么办
您好!已转技术联系您。